Máy Nấu Nước Nóng 10m3/h Bằng Điện Trở Dầu Truyền Nhiệt: Giải Pháp Công Nghiệp Tối Ưu
Máy nấu nước nóng công suất 10m3/h sử dụng điện trở dầu truyền nhiệt đang trở thành thiết bị không thể thiếu trong nhiều ngành công nghiệp nhờ khả năng cung cấp nước nóng ổn định, an toàn và hiệu quả. Nếu bạn đang tìm kiếm một giải pháp nhiệt bền bỉ, tiết kiệm chi phí vận hành cho nhà máy, xưởng sản xuất hoặc khu resort, đây chính là bài viết dành cho bạn.

Máy Nấu Nước Nóng 10m3/h Bằng Điện Trở Dầu Là Gì
Máy nấu nước nóng 10m3/h là một loại máy gia nhiệt công nghiệp, sử dụng nguồn điện để đốt nóng các thanh điện trở. Nhiệt lượng từ điện trở được truyền sang một loại dầu truyền nhiệt chuyên dụng. Dầu nóng này sẽ di chuyển trong hệ thống ống đồng hoặc ống thép để làm nóng nước một cách gián tiếp, cho ra thành phẩm là nước nóng đạt nhiệt độ yêu cầu (thường từ 45°C đến 90°C) với công suất dòng chảy lên đến 10 mét khối mỗi giờ.
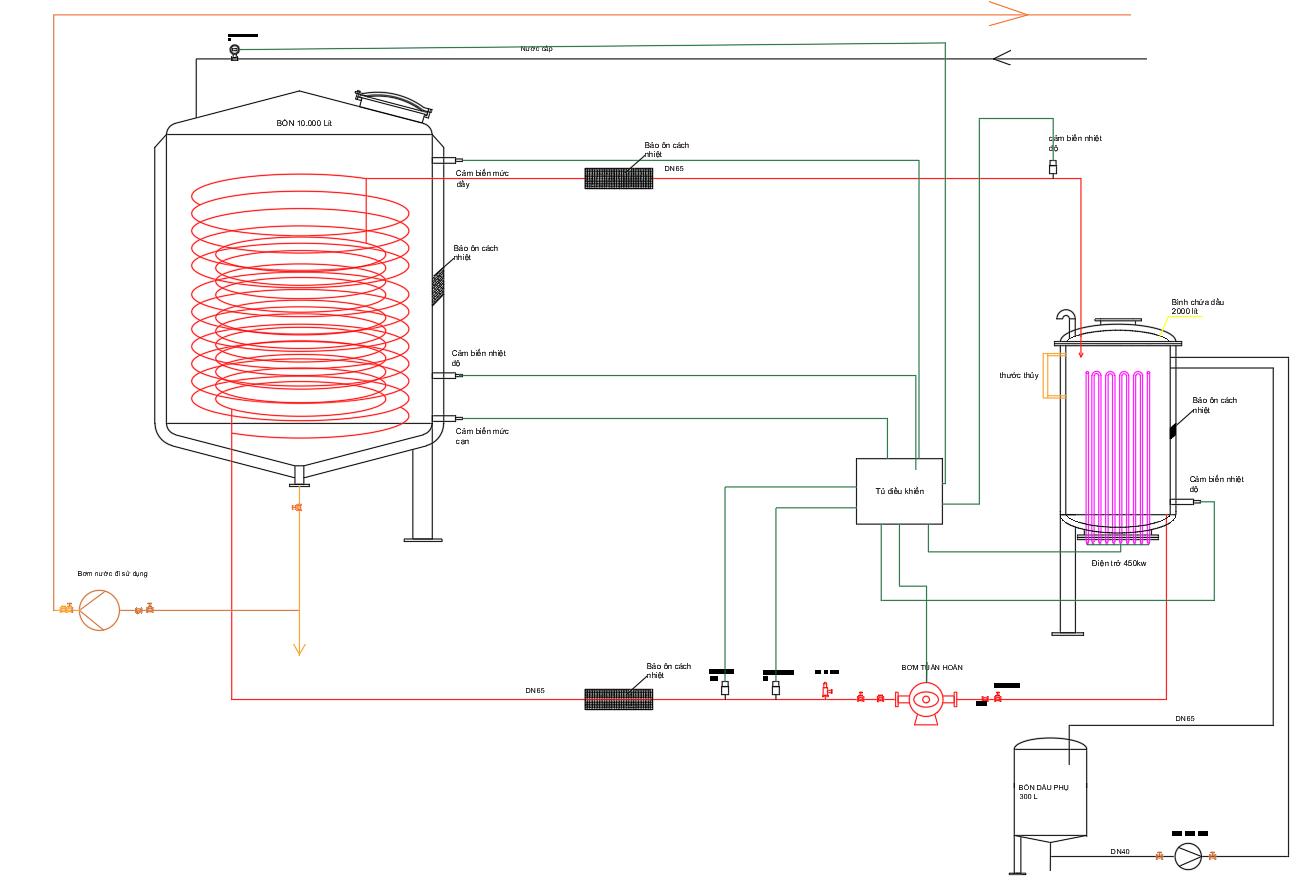
Cấu Tạo & Nguyên Lý Hoạt Động Của Máy Nấu Nước Nóng Điện Trở Dầu
Cấu Tạo Chính:
· Bộ điện trở gia nhiệt: Trái tim của hệ thống, chuyển hóa điện năng thành nhiệt năng.
· Thùng chứa dầu truyền nhiệt: Nơi lưu trữ dầu và diễn ra quá trình truyền nhiệt từ điện trở sang dầu.
· Bộ trao đổi nhiệt (Ống xoắn ruột gà): Thường làm bằng đồng hoặc thép, là nơi dầu nóng truyền nhiệt cho nước lạnh chảy bên trong.
· Vỏ bảo ôn: Lớp cách nhiệt bằng bông thủy tinh hoặc rockwool, giúp giữ nhiệt, hạn chế thất thoát ra môi trường.
· Hệ thống điều khiển: Tủ điện thông minh với các rơ-le, cảm biến nhiệt, cho phép cài đặt và giám sát nhiệt độ nước đầu ra.
· Các phụ kiện đi kèm: Bơm tuần hoàn, van một chiều, đồng hồ áp, van an toàn.

Nguyên Lý Hoạt Động:
1. Gia nhiệt dầu: Điện trở được cấp điện và bắt đầu đốt nóng dầu truyền nhiệt trong thùng chứa.
2. Tuần hoàn dầu nóng: Dầu sau khi đạt nhiệt độ cao được bơm tuần hoàn đưa đến bộ trao đổi nhiệt.
3. Trao đổi nhiệt: Tại đây, dầu nóng chảy trong ống xoắn sẽ truyền nhiệt cho nước lạnh chảy xung quanh bên ngoài ống. Nước được làm nóng lên.
4. Hồi dầu: Dầu sau khi truyền nhiệt, nguội bớt sẽ được đưa trở lại thùng chứa để tiếp tục được gia nhiệt, tạo thành một vòng tuần hoàn kín.
5. Cấp nước nóng: Nước sau khi đạt nhiệt độ cài đặt sẽ được cấp đến các điểm sử dụng.
· Nguồn điện: Máy công suất lớn thường sử dụng điện 3 pha, cần đảm bảo nguồn điện tại nơi lắp đặt đáp ứng.
· Không gian lắp đặt: Cần một vị trí bằng phẳng, khô ráo, thông thoáng và dễ dàng cho việc bảo trì.
· Đơn vị cung cấp uy tín: Lựa chọn nhà sản xuất hoặc nhà phân phối có kinh nghiệm, có chính sách bảo hành, bảo trì rõ ràng và dịch vụ hậu mãi tốt.
Ưu Điểm Vượt Trội Của Máy Nấu Nước Nóng Điện Trở Dầu 10m3/h
· An toàn tuyệt đối: Đây là điểm cộng lớn nhất. Nước được làm nóng gián tiếp thông qua dầu, hoàn toàn cách ly với nguồn điện, loại bỏ nguy cơ rò rỉ điện. Hệ thống còn được trang bị van an toàn, chống quá nhiệt.
· Tuổi thọ cao: Điện trở không tiếp xúc trực tiếp với nước (đặc biệt là nước cứng, nước nhiễm phèn), nên hạn chế tối đa hiện tượng đóng cặn, ăn mòn, giúp tuổi thọ điện trở và toàn hệ thống lên đến 10-15 năm.
· Hiệu suất cao, tiết kiệm điện: Dầu truyền nhiệt có khả năng giữ nhiệt rất tốt. Kết hợp với vỏ bảo ôn, máy duy trì nhiệt độ lâu, giảm thiểu số lần khởi động lại, từ đó tiết kiệm đáng kể điện năng tiêu thụ.
· Công suất lớn & ổn định: Với khả năng cung cấp 10m3 nước nóng mỗi giờ, máy đáp ứng hoàn hảo cho nhu cầu sử dụng liên tục tại các nhà máy, khu công nghiệp, bệnh viện, trường học, khách sạn lớn.
· Vận hành tự động, dễ dàng: Hệ thống điều khiển PLC cho phép cài đặt nhiệt độ chính xác và vận hành hoàn toàn tự động, giảm thiểu nhân công vận hành.

Ứng Dụng Rộng Rãi Trong Công Nghiệp & Dân Dụng
· Công nghiệp thực phẩm, đồ uống: Rửa chai lọ, thanh trùng, khử trùng dụng cụ, gia nhiệt cho các quy trình chế biến.
· Công nghiệp dệt may, nhuộm: Cung cấp nước nóng cho các công đoạn giặt, nhuộm vải.
· Các nhà máy, xưởng sản xuất: Vệ sinh công nghiệp, rửa xe, vệ sinh chuồng trại chăn nuôi.
· Dịch vụ: Khách sạn, resort, khu nghỉ dưỡng, bệnh viện, trường học: Cung cấp nước nóng sinh hoạt cho hệ thống phòng, bếp ăn tập thể.
· Hệ thống sưởi ấm: Kết hợp với hệ thống fan coil, radiator để sưởi ấm không gian lớn.
Bảng So Sánh Máy Nấu Nước Nóng Điện Trở Dầu Với Các Loại Khác
Tính Năng Máy Điện Trở Dầu Máy Điện Trở Trực Tiếp Máy Nước Nóng Năng Lượng Mặt Trời
Độ an toàn Rất cao Trung bình (nguy cơ rò điện) Cao
Khả năng chống cặn Rất tốt Kém Tốt
Hiệu suất, tiết kiệm Cao Trung bình Phụ thuộc thời tiết
Công suất/ Công nghiệp Rất phù hợp Phù hợp Hạn chế
Chi phí đầu tư Cao Thấp Trung bình
Tuổi thọ Rất cao Thấp Cao
Lưu Ý Khi Lựa Chọn & Lắp Đặt Máy Nấu Nước Nóng 10m3/h
· Nhu cầu sử dụng thực tế: Đánh giá chính xác lưu lượng nước nóng cần dùng mỗi giờ để chọn công suất phù hợp, tránh lãng phí.
Liên hệ công ty Long Phát để nhận báo giá tốt nhất : hot line : 0988848356





